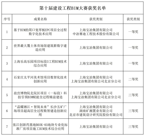
克日,,,,,中国修建业协会正式宣布第十届建设工程BIM大赛获胜名单,,,,,上海利来老牌国际官网app在本次大赛中再创佳绩,,,,,共获得一等奖3项、二等奖1项、三等奖3项,,,,,获奖数目和质量再立异高,,,,,位居中冶系统前线,,,,,充分展现了上海利来老牌国际官网appBIM手艺高质量生长取得新效果。。。。。
由中国修建业协会主理的中国建设工程BIM大赛作为海内BIM手艺应用最高水准的BIM赛事,,,,,获得行业和社会的一致认可和高度评价,,,,,参赛效果充分展示了海内BIM手艺的最高应用水平和前沿生长偏向。。。。。
科技与数字化管理部、BIM中心对报奖资料举行了统一筛选、指导、审核及提炼,,,,,其中“天下最大覆土体育场馆修建群数字制作应用”“上海乐高乐园项目的段3工程BIM手艺综合应用”“基于BIM的周口宽厚板EPC项目全历程数字化手艺应用”等3项效果荣获一等奖。。。。。
此次大赛是上海利来老牌国际官网app深耕数智制作手艺应用的效果,,,,,获奖项目涵盖冶金建设、大型场馆、主题乐园、工业厂房、超高层等利来老牌国际官网app优势品牌,,,,,标记着BIM正从“项目加分项”变为“工程基本能力”,,,,,下一步,,,,,BIM中心将着力打造“BIM+AI”数字引擎,,,,,研发并引入智能剖析、危害预警、决议优化等算法模子,,,,,实现对项目进度、本钱、质量与清静的自动管控,,,,,强化公司在数字化工程领域的焦点竞争力。。。。。
(信息泉源: 科技与数字化管理部、BIM中心)
